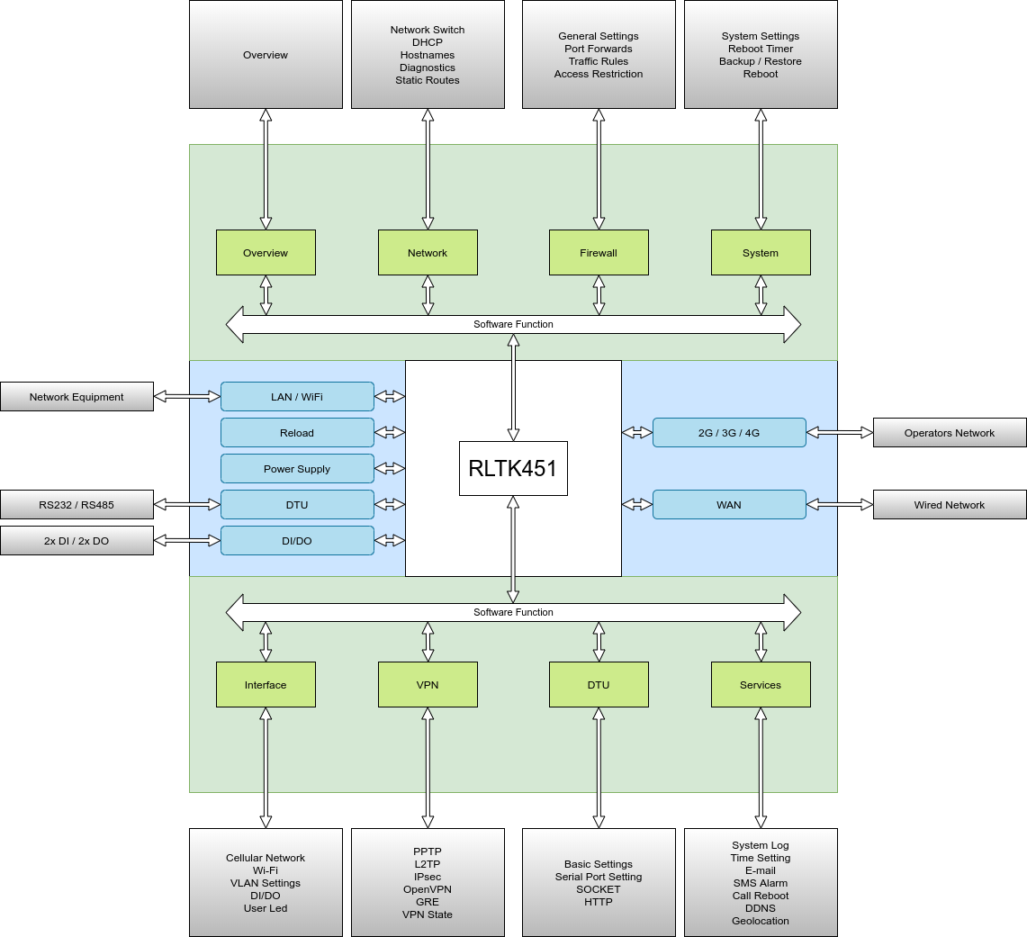
Cihaz Temel FonksiyonlarıFonksiyonel DiyagramOn this pageFonksiyonel DiyagramFonksiyonel Diyagram Ağ TürüSistem ArayüzüArayüz AdıLANbr-lanLANWi-Fi APbr-lanLANWired WANeth0.2WAN_WIRED4Geth1WAN_4G Uygulama Şeması